Artificial Intelligence Challenge 2025 – Meet the Winners
For today’s post, Roberto Valenti, who leads the MathWorks Challenge Projects program, will introduce the winners of the 2025 Artificial Intelligence Challenge. Over to you, Roberto..
Artificial intelligence is rapidly transforming how we approach complex problems across all kinds of fields. Inspired by this momentum, we launched the AI Challenge as part of the MathWorks Challenge Projects Program, inviting students to take on real-world problems from our curated AI list. Our challenge attracted many creative and technically rigorous submissions from students around the world, making the judging process both exciting and exceptionally difficult, but it was the three winning teams that stood out for their innovation and impact.
I am excited to introduce the three winning teams and their projects, and to share a bit about their journeys in the challenge. Their stories are a great example of what can happen when talented students tackle real-world challenges with fresh ideas and teamwork.
First Place Winner: Adit Shah – Top Quark Detection Using Deep Learning and Big Data
Meet the Winner:
Adit Shah is a final-year undergraduate student in Electronics and Communication Engineering at Dwarkadas J. Sanghvi College of Engineering, Mumbai. He first heard about the AI Challenge 2025 from his professor on a WhatsApp group. What really piqued his interest was discovering that deep learning could be implemented in MATLAB—something he had not realized before. After exploring the Deep Network Designer App and finding it intuitive, Adit was drawn to the challenge statement on “Top Quark Detection using Deep Learning and Big Data.” As someone fascinated by particle physics and all the exciting research happening at CERN, the choice was obvious for him.

The Project:
Quarks are the fundamental building blocks of matter, and the top quark is the heaviest and most elusive of them all. Because it decays almost instantly, its presence must be inferred from the jets of particles it leaves behind in high-energy collisions—a process that’s both complex and error-prone. Adit’s project tackled this challenge by using deep learning to distinguish top-quark events from the vast background of other jets, making identification faster and more accurate.
Innovative Approach:
Adit’s method started by aligning the jet images in a consistent way. Since the dataset didn’t have a standard orientation, he rotated each jet so that the second most energetic constituent pointed along the positive X-axis, helping the model focus on the distribution patterns rather than arbitrary directions. To further standardize the images, he ensured the area with the most energy was always at the bottom, flipping images when needed. This careful preprocessing meant the model learned the right features, not just orientation quirks. He also applied z-score normalization to make sure all features contributed fairly during training.
To enrich the information available to the model, four additional global statistics were computed for each jet: Energy Skewness, Transverse Momentum Skewness, Energy Kurtosis, and Transverse Momentum Kurtosis. These parameters were calculated radially from the jet center and provided a summary of the jet’s structure beyond what was visible in the images. This multimodal approach fused these statistics with the CNN’s final layers, giving the network both local and global perspectives on each jet.
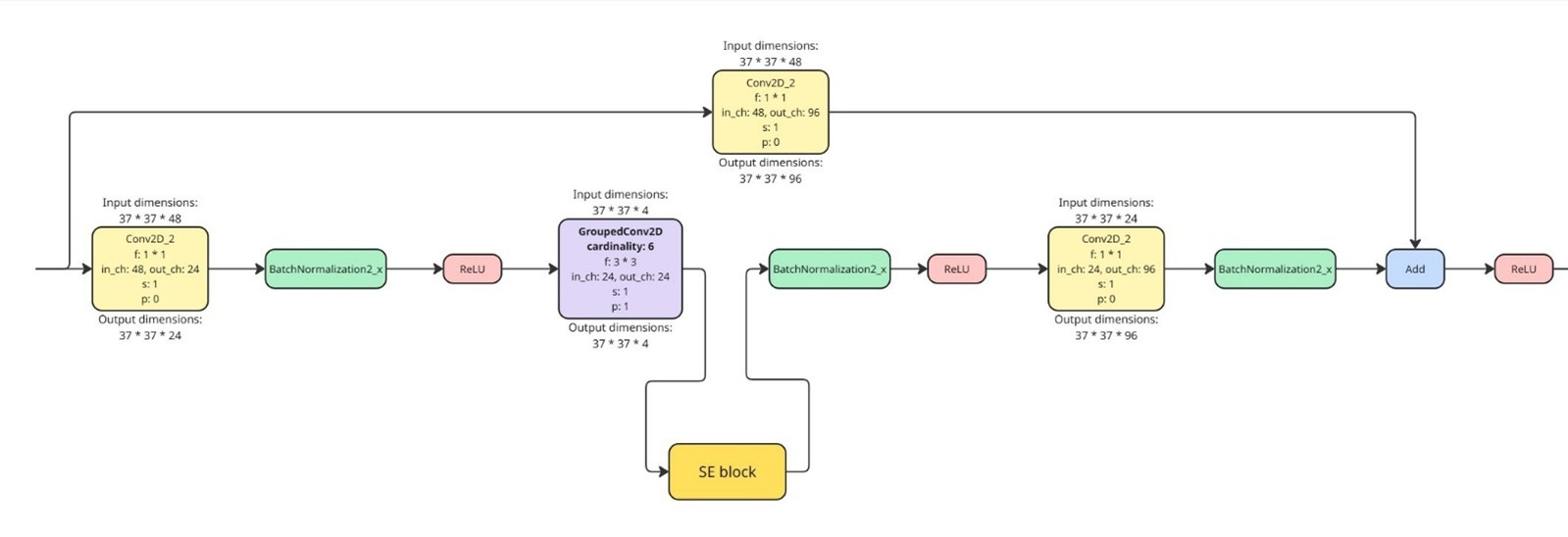
Neural Network Model and Channel Attention:
The core of the solution was a custom ResNeXt-based Convolutional Neural Network, which leverages aggregated residual transformations with grouped convolutions. In this architecture, the channels are divided into separate groups, and each group learns to extract distinct features from the data, which is more effective than processing all channels together. As the network deepens, the number of channels increases and their relative importance can vary significantly.
To address this, Squeeze-and-Excitation (SE) blocks were integrated after major grouped convolution layers. These SE blocks apply channel-level attention by explicitly modeling the importance of each channel for the classification task. They assign higher weights to channels that carry more discriminative information and suppress less useful channels, ensuring that the network’s focus remains on the most relevant features for distinguishing top-quark jets from background jets. This channel-wise attention mechanism was key to boosting the model’s performance and interpretability. Training and experimentation were performed in MATLAB’s Deep Learning Toolbox and Deep Network Designer, enabling rapid iteration and testing of different architectures and preprocessing strategies.

The Neural Network architecture
Results:
The final model achieved a testing accuracy of 90.87%, with an ROC of 0.968 and an AUC of 0.971, demonstrating strong discrimination between top-quark and background jets. The workflow also included converting the trained network into HDL code for FPGA deployment, highlighting the potential for real-time applications in experimental physics environments.
Experience & Reflections:
Adit spent about two weeks just getting to grips with the dataset and researching the key statistics needed to tell different types of jets apart. “I was initially unaware that deep learning could be implemented in MATLAB, so I decided to explore the Deep Network Designer app and found it to be very intuitive,” he shared. The process was a deep dive into both particle physics and practical AI, combining his academic interests with hands-on learning.
“I learned so much while doing this project. It was full of head-scratching moments, but I loved it because I was naturally drawn to particle physics and Machine Learning. The ending days were particularly stressful because I had another competition submission just before the submission of this challenge and I was left with all the documentation, video recording and writing comments for this one. But this is the kind of stress that made the results worth it.
What began as an experiment to combine my interests in particle physics and machine learning turned into one of the most rewarding moments of my academic journey. Winning this challenge inspired me to pursue research in AI and Electronics. I thank Dr. Roberto G. Valenti for continuous support and discussion on improving my project even further after the competition, and for his help with the related research paper.”
Explore Adit’s solution – GitHub repository
Second Place Winners: Nicola Gallucci, Matteo Malagrinò, Giacomo Aragnetti – Classify RF Signals Using AI
Meet the winning team:
Nicola, Matteo, and Giacomo are undergraduate students in Computing Systems and Telecommunications Engineering at the Polytechnic of Milano. They discovered the AI Challenge through a LinkedIn post by MathWorks. Motivated by curiosity and a passion for wireless technologies, they decided to participate as an extracurricular project outside their regular coursework. For these students, this project was more than just a competition; it was their first major “mission” at university. It introduced them to the SmartBAN protocol—an emerging standard for Body Area Networks (BANs)—which was new to almost all of them. Their work not only deepened their technical expertise but also caught the attention of a professor connected to the European Telecommunications Standards Institute (ETSI) SmartBAN Technical Committee. As a result, they were invited to present their project at an ETSI meeting, giving them a unique opportunity to share their research with leading experts in the field.
The team is now looking forward to research careers and has even written a paper about their project, which they hope will be accepted at a conference—a testament to the impact this experience has had on their academic journey.

The team: from left to right: Giacomo Aragnetti, Matteo Malagrinò, and Nicola Gallucci
The Project:
In modern wireless environments, critical medical transmissions from Body Area Network (BAN) nodes can easily be masked by overlapping signals from technologies like WLAN, ZigBee, and Bluetooth. This interference poses a significant challenge: how can we reliably detect and classify BAN-related signals—especially those using the emerging SmartBAN standard—when the spectral environment is crowded and noisy?
Their Approach:
The team focused on the SmartBAN standard, which is designed for ultra-low-power radio communication and features a simplified MAC layer with a central Smart Coordinator managing network nodes (such as physiological sensors). Since SmartBAN is still under development and not yet available in commercial devices, the team simulated what a SmartBAN transmission would look like in a spectrogram.
To address the detection challenge, they developed a deep learning framework for Smart RF Signal Recognition. Their system is capable of detecting and classifying SmartBAN transmissions even in the presence of strong interference.
Key Steps:
- Synthetic Data Generation: They created a large dataset (about 30,000 samples) of synthetic spectrograms, each simulating a realistic mix of ZigBee, WLAN, Bluetooth, and SmartBAN signals. Signals were randomly combined, overlapped, and scaled to various SNR levels to reflect real-world conditions.
- Pixel-Level Labeling: Each spectrogram was paired with a mask assigning every pixel to one of five classes: Unknown (noise), WLAN, ZigBee, Bluetooth, or SmartBAN. Overlapping signals were resolved using a deterministic priority scheme: Bluetooth > SmartBAN > ZigBee > Wi-Fi.
- Deep Learning Models: The team trained convolutional neural networks—specifically, U-Net (with optional additive attention gates) and DeepLab v3+ architectures, using either ResNet-18 or ResNet-50 backbones. The attention gates helped the model focus on relevant features and suppress noise, improving segmentation in challenging scenarios.
- Experimental Validation: They used ADALM-PLUTO SDRs to collect real-world captures, overcoming hardware limitations by synchronizing two devices to jointly capture an 80 MHz-wide spectrogram of the ISM band. MATLAB’s parallel computing tools enabled efficient data acquisition and processing.
Results:
Their system processes 256×256 pixel spectrogram tiles and classifies each pixel. The initial models performed well on synthetic data but struggled with signal boundaries and noise in real-world data. By introducing attention mechanisms and noise-augmented training, they significantly improved real-world classification performance—especially in distinguishing between structurally similar signals like ZigBee and Bluetooth.

The system accurately segments Bluetooth packets and ignores interference in a crowded spectrum
Experience & Reflections:
Nicola, Matteo, and Giacomo spent long hours working through the complexities of the challenge, often running into obstacles that tested both their technical skills and their ability to collaborate under pressure. They recall the ups and downs vividly: “We are so proud to have finished in second place in this amazing challenge! It was definitely tough, and we ran into several obstacles that really tested us. However, overcoming them was incredibly motivating, and we learned many valuable lessons that will be useful in our future professional lives. The best part was how well we worked together as a team, and we truly enjoyed the experience. Finally, we owe special thanks to Professor Maurizio Magarini and Professor Francesco Linsalata for all the support they gave us during the competition.”
For the team, what began as a technical competition became a memorable journey of teamwork and growth, leaving them better prepared and inspired for future challenges.
Explore Nicola, Matteo, and Giacomo’s solution – GitHub repository
Third Place Winner: Soham Gupta – Fluid Flow Simulation Using Physics-Informed Neural Networks
Meet the winner:
Soham Gupta is a third-year undergraduate student in Chemical Engineering at the Indian Institute of Technology, Ropar. Soham learned about the MathWorks AI Challenge 2025 while searching for a project that would combine his interests in chemical engineering and machine learning. The challenge’s focus on fluid dynamics immediately caught his attention, and he decided to participate alongside his academic commitments.

The Project:
Simulating fluid flow is a cornerstone problem in chemical engineering and physics, governed by complex partial differential equations (PDEs) such as the Burgers’ and Navier–Stokes equations. Traditional data-driven neural networks often struggle to generalize or respect the underlying physics, especially with limited or noisy data. Soham’s project, detailed in his PINN_Fluids repository, tackled this challenge by using Physics-Informed Neural Networks (PINNs) to solve canonical fluid flow problems. By directly embedding the governing equations into the neural network’s loss function, PINNs ensure that the learned solutions are both data-driven and physically consistent.
Innovative Approach:
Soham began by exploring standard black-box neural networks on benchmark datasets, but quickly found that these models failed to capture the essential physics, resulting in poor accuracy. Learning from this, he shifted to PINNs, utilizing automatic differentiation to incorporate PDE residuals directly into the training process. His implementation in MATLAB’s Deep Learning Toolbox required careful selection of activation functions—opting for smooth alternatives to ReLU to avoid vanishing gradients in higher-order derivatives. Soham also experimented with network architectures and fine-tuned the balance between data-driven and physics-based loss terms, iteratively improving the model’s ability to simulate both 1D and 2D fluid flow scenarios. The result was a set of neural networks that could robustly approximate solutions to the Burgers’ and Navier–Stokes equations, even with sparse data.
Neural Network Model and Physics Integration:
At the core of Soham’s solution was a fully connected neural network designed to approximate the solution field for each fluid dynamics problem. The model was trained to minimize a composite loss: one part measuring the error between predicted and observed data, and another enforcing that the predictions satisfy the governing PDEs at a set of collocation points. Automatic differentiation enabled efficient computation of derivatives required for the physics-based loss terms. Training and experimentation were performed in MATLAB, leveraging its intuitive structure and built-in support for deep learning and symbolic math. This workflow allowed Soham to rapidly prototype, test, and refine his PINN models for different fluid dynamics problems.
Results:
Soham’s final PINN models achieved accurate and stable solutions for benchmark fluid flow equations, outperforming purely data-driven approaches and demonstrating strong agreement with analytical or high-fidelity numerical solutions. The project not only showcased the power of combining physics and machine learning, but also highlighted the practical potential of PINNs for real-world engineering simulations.

Model Performance: Velocity Magnitude and Vectors (True vs Predicted)
Experience & Reflections:
Soham’s journey was filled with both challenges and personal growth. “When I started, the problem seemed impossible. My first attempts failed miserably, but each failure taught me something new about both machine learning and fluid dynamics,” he reflects. Diving into research papers, learning to tune complex models, and experimenting with MATLAB’s Deep Learning Toolbox all contributed to his understanding. “This project gave me the confidence to approach interdisciplinary problems and played a big role in helping me secure my internship in machine learning. I truly believe that consistent effort and curiosity can turn even the most intimidating tasks into achievements.”
What began as a personal quest to combine his interests in engineering and AI ended up as a defining academic experience. “As Nelson Mandela said, ‘It always seems impossible until it’s done.’”
Explore Soham’s solution – GitHub repository


Comments
To leave a comment, please click here to sign in to your MathWorks Account or create a new one.